-法律-突发!新《民事诉讼法》发布:全部修正条文+新旧对照表+评述(2022.1.1施行)

时间:2021-12-27 10:24:16  来源:全国人大网  点击:0

司法培训资讯网:

全国人民代表大会常务委员会关于修改

《中华人民共和国民事诉讼法》的决定


(2021年12月24日第十三届全国人民代表大会常务委员会第三十二次会议通过)


      第十三届全国人民代表大会常务委员会第三十二次会议决定对《中华人民共和国民事诉讼法》作如下修改:


      一、增加一条,作为第十六条:“经当事人同意,民事诉讼活动可以通过信息网络平台在线进行。

      “民事诉讼活动通过信息网络平台在线进行的,与线下诉讼活动具有同等法律效力。”


      二、将第三十九条改为第四十条,第二款修改为:“适用简易程序审理的民事案件,由审判员一人独任审理。基层人民法院审理的基本事实清楚、权利义务关系明确的第一审民事案件,可以由审判员一人适用普通程序独任审理。”


      三、将第四十条改为第四十一条,增加一款,作为第二款:“中级人民法院对第一审适用简易程序审结或者不服裁定提起上诉的第二审民事案件,事实清楚、权利义务关系明确的,经双方当事人同意,可以由审判员一人独任审理。”


      四、增加一条,作为第四十二条:“人民法院审理下列民事案件,不得由审判员一人独任审理:
    “(一)涉及国家利益、社会公共利益的案件;
    “(二)涉及群体性纠纷,可能影响社会稳定的案件;

    “(三)人民群众广泛关注或者其他社会影响较大的案件;

    “(四)属于新类型或者疑难复杂的案件;

    “(五)法律规定应当组成合议庭审理的案件;

    “(六)其他不宜由审判员一人独任审理的案件。”


      五、增加一条,作为第四十三条:“人民法院在审理过程中,发现案件不宜由审判员一人独任审理的,应当裁定转由合议庭审理。
      “当事人认为案件由审判员一人独任审理违反法律规定的,可以向人民法院提出异议。人民法院对当事人提出的异议应当审查,异议成立的,裁定转由合议庭审理;异议不成立的,裁定驳回。”


      六、将第八十七条改为第九十条,修改为:“经受送达人同意,人民法院可以采用能够确认其收悉的电子方式送达诉讼文书。通过电子方式送达的判决书、裁定书、调解书,受送达人提出需要纸质文书的,人民法院应当提供。
      “采用前款方式送达的,以送达信息到达受送达人特定系统的日期为送达日期。”


      七、将第九十二条改为第九十五条,第一款修改为:“受送达人下落不明,或者用本节规定的其他方式无法送达的,公告送达。自发出公告之日起,经过三十日,即视为送达。”


      八、将第一百六十一条改为第一百六十四条,修改为:“人民法院适用简易程序审理案件,应当在立案之日起三个月内审结。有特殊情况需要延长的,经本院院长批准,可以延长一个月。”


      九、将第一百六十二条改为第一百六十五条,修改为:“基层人民法院和它派出的法庭审理事实清楚、权利义务关系明确、争议不大的简单金钱给付民事案件,标的额为各省、自治区、直辖市上年度就业人员年平均工资百分之五十以下的,适用小额诉讼的程序审理,实行一审终审。
      “基层人民法院和它派出的法庭审理前款规定的民事案件,标的额超过各省、自治区、直辖市上年度就业人员年平均工资百分之五十但在二倍以下的,当事人双方也可以约定适用小额诉讼的程序。”


     十、增加一条,作为第一百六十六条:“人民法院审理下列民事案件,不适用小额诉讼的程序:
     “(一)人身关系、财产确权案件;

   “(二)涉外案件;

   “(三)需要评估、鉴定或者对诉前评估、鉴定结果有异议的案件;
   “(四)一方当事人下落不明的案件;

   “(五)当事人提出反诉的案件;
   “(六)其他不宜适用小额诉讼的程序审理的案件。”


      十一、增加一条,作为第一百六十七条:“人民法院适用小额诉讼的程序审理案件,可以一次开庭审结并且当庭宣判。”


      十二、增加一条,作为第一百六十八条:“人民法院适用小额诉讼的程序审理案件,应当在立案之日起两个月内审结。有特殊情况需要延长的,经本院院长批准,可以延长一个月。”


      十三、增加一条,作为第一百六十九条:“人民法院在审理过程中,发现案件不宜适用小额诉讼的程序的,应当适用简易程序的其他规定审理或者裁定转为普通程序。
   “当事人认为案件适用小额诉讼的程序审理违反法律规定的,可以向人民法院提出异议。人民法院对当事人提出的异议应当审查,异议成立的,应当适用简易程序的其他规定审理或者裁定转为普通程序;异议不成立的,裁定驳回。”


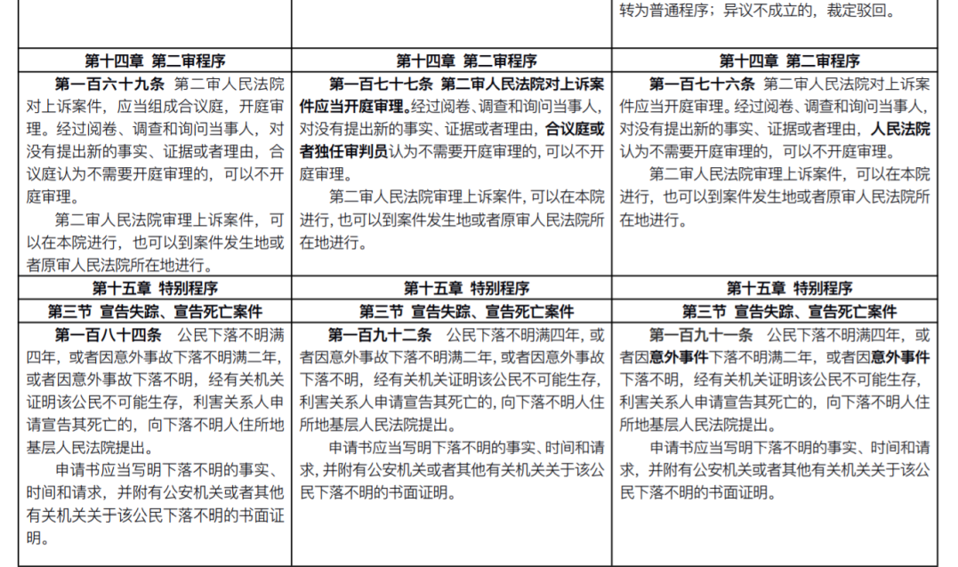
      十四、将第一百六十九条改为第一百七十六条,第一款修改为:“第二审人民法院对上诉案件应当开庭审理。经过阅卷、调查和询问当事人,对没有提出新的事实、证据或者理由,人民法院认为不需要开庭审理的,可以不开庭审理。”


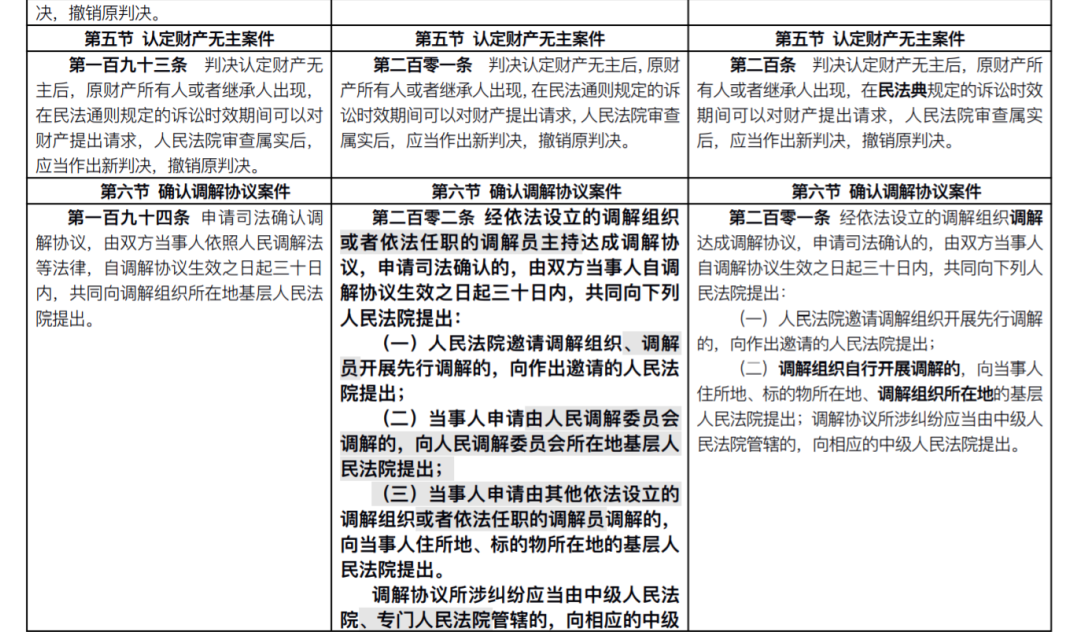
      十五、将第一百九十四条改为第二百零一条,修改为:“经依法设立的调解组织调解达成调解协议,申请司法确认的,由双方当事人自调解协议生效之日起三十日内,共同向下列人民法院提出:
     “(ー)人民法院邀请调解组织开展先行调解的,向作出邀请的人民法院提出;
    “(二)调解组织自行开展调解的,向当事人住所地、标的物所在地、调解组织所在地的基层人民法院提出;调解协议所涉纠纷应当由中级人民法院管辖的,向相应的中级人民法院提出。”


      十六、将第十三条中的“诚实信用”修改为“诚信”;将第四十六条、第一百三十七条、第一百四十一条中的“审判长”修改为“审判长或者独任审判员”;将第八十二条中的“节假日”修改为“法定休假日”;将第一百零六条、第一百五十一条、第二百零六条、第二百五十七条中的“抚育费”修改为“抚养费”;将第一百二十八条中的“合议庭组成人员”修改为“审判人员”;将第一百四十九条中的“由本院院长批准”修改为“经本院院长批准”;将第一百八十四条、第一百八十五条中的“意外事故”修改为“意外事件”;将第一百八十七条中的“其近亲属或者其他利害关系人”修改为“利害关系人或者有关组织”;将第一百九十条中的“或者他的监护人”修改为“本人、利害关系人或者有关组织”;将第一百九十三条中的“民法通则”修改为“民法典”;将第一百九十六条中的“物权法”修改为“民法典”;将第二百三十九条中的“从规定的每次履行期间的最后一日起计算”修改为“从最后一期履行期限届满之日起计算”。


      本决定自2022年1月1日起施行。


     《中华人民共和国民事诉讼法》根据本决定作相应修改并对条文顺序作相应调整,重新公布。

图片

图片

图片
图片
图片
图片
图片
图片
图片
图片
图片
图片
图片
图片

2021年修正民事诉讼法评述

- 何 帆 -

最高人民法院国际合作局副局长


【目 次】


Ⅰ. 试点专项修正,而非全面修订

Ⅱ. 吸收试点成果,体现立法民主

Ⅲ. 司法资源有限,理应繁简分流

Ⅳ. 公正效率并重,尊重程序权益

Ⅴ. 顺应时代发展,体现中国特色



Ⅰ. 试点专项修正,而非全面修订


2021年12月24日,十三届全国人大常委会第三十二次会议作出关于修改《中华人民共和国民事诉讼法》(以下简称《民事诉讼法》)的决定,并将于2022年1月1日实施。此次修法,新增7个条文,修改调整26个条文,其中13处修改是为与民法典相关规定表述衔接一致,另外20处均与即将结束的民事诉讼程序繁简分流改革试点相关,属于针对试点工作所作的专项修改


两年之前,也即2019年12月28日,本届常委会第十五次会议通过《关于授权最高人民法院在部分地区开展民事诉讼程序繁简分流改革试点工作的决定》(以下简称《授权决定》)。《授权决定》授权最高人民法院在北京、广东等15个省(区、市)20个城市的305家法院组织开展为期两年的民事诉讼程序繁简分流改革试点。


试点期间,试点法院暂时调整适用《民事诉讼法》第三十九条第一款、第二款,第四十条第一款,第八十七条第一款,第一百六十二条,第一百六十九条第一款,第一百九十四条。按照《授权决定》,“试点期满后,对实践证明可行的,应当修改完善有关法律”


如今,试点即将结束,对于试点实践证明行之有效的做法,经过全面征求意见、细致周延论证,有必要上升为制度成果。


由此可见:


第一,本次修法是针对繁简分流试点的专项修改,而非全面修订。既是专项修改,按照工作惯例,重点围绕试点展开,试过行之有效的则改,未试未行的原则不动。在立法工作中,“修正”是个别、局部、“小切口”的;“修订”是全面、整体、大幅的。所以,提交本次常委会审议的法律草案,《民事诉讼法》《种子法》《工会法》是“修正草案”,《公司法》《科学技术进步法》《职业教育法》则是“修订草案”。


第二,修法与试点结束时间精准衔接,并非仓促之举。立法、修法是为国家定规矩、为社会定方圆的神圣工作,必须审慎严肃,在试点中期就应预作谋划、适时考虑。试想,一旦试点届满,立法授权即告终止,涉及法律调整的举措将不能继续适用,若待那时再研究如何修法,已收案件按旧法还是新章处理,试点法院将无所适从,只能申请延长试点期限。如果每个试点都因修法延期,则授权决定的预定期限就形同虚设了。


所以,参照之前开展刑事案件认罪认罚从宽制度等重大试点工作的惯例,相关调研在试点过半后,就应与试点工作同步开展。2021年4月,立法机关会同最高人民法院启动修法调研工作,并在南京召开部署动员会议。经全面调研论证,先形成修正草案听取意见,结合试点中出现的新情况新问题,根据各方意见建议修改完善。


最终,经10月召开的常委会第三十一次会议“一读”审议、12月召开的常委会第三十二次会议“二读”审议,作出修法决定,新法通过、实施时间正好与试点结束时间衔接,如此方能确保重大改革于法有据、平稳有序。


两年来,从提交议案、立法授权,到动员部署、启动试点,再到中期报告、报送草案、首次审议,所有立法决定、审议意见、修正草案、议案说明、司法文件、领导讲话、政策解读、问答口径,皆全部公开,明明白白,在“中国人大网”、最高人民法院官网都可查询。


第三,试点是立法机关授权最高人民法院组织开展,所以由后者作中期报告,并提出修正草案的议案。本次修法和试点,重在贯彻落实习近平总书记关于“深化诉讼制度改革,推进案件繁简分流、轻重分离、快慢分道”的重要指示精神,如期完成中央《关于政法领域全面深化改革的实施意见》关于“深化民事诉讼制度改革”的重大改革任务。


根据中央改革部署,最高人民法院作为第一责任单位,牵头研究制定相关改革方案,提请立法机关作出授权后,印发了《民事诉讼程序繁简分流改革试点实施办法》(法〔2020〕11号,以下简称《试点实施办法》)。


按照《授权决定》,最高人民法院作为试点工作的组织指导主体、监督检查主体,有义务也有责任根据试点情况,向常委会作出中期报告,并提出法律修正草案。当然,议案提交之后,修正草案就应按立法程序接受审议、征求意见、研究论证,具体修改完善工作也转由全国人大宪法和法律委员会(以下简称“宪法法律委”)、全国人大常委会法制工作委员会(以下简称“法工委”)相关部门组织完成。


修正草案审议期间,有关部门、专家学者提出了不少涉及民事诉讼其他方面的意见建议,如代表人诉讼、示范性诉讼、家事诉讼、诉的合并、再审审查结案方式等,许多都很有实践意义和参考价值。考虑到这次修改是专项修改,暂时未将之纳入修法内容。据了解,下一步,法工委将会同最高人民法院等有关方面,认真研究相关意见建议,结合四级法院审级职能定位改革试点推进情况,适时再次启动《民事诉讼法》修改工作。


图片


Ⅱ. 吸收试点成果,体现立法民主


制定方案→立法授权→试点先行→修改法律”是党的十八大以来形成的重要改革方法论,也是试错测压、成效检验、风险评估的科学过程。依托试点,科学立法,自然不能顺“试”而行,一“试”就灵。


这次《民事诉讼法》修改的条文,涉及司法确认、小额诉讼、简易程序、独任审理和在线诉讼,都属试点工作内容。但是,最终纳入修改后法律(为便于区分,以下简称“2021年《民事诉讼法》)的成果,既有试点行之有效的好经验,也有试后优化完善的新考量,并非对《试点实施办法》和“一读”修正草案(以下简称“一读草案”)的“照单全收”。


例如,《试点实施办法》将司法确认的主体范围,从“人民调解委员会”扩展至“人民调解委员会、特邀调解组织或者特邀调解员”。但是,考虑到特邀调解只是人民法院内部机制,为了给未来的多元纠纷解决机制立法预留空间,“一读草案”规定“经依法设立的调解组织或者依法任职的调解员”调解达成的调解协议可以申请司法确认。


审议过程中,有的部门、专家提出,经法院确认的调解协议具有强制执行力,相关范围的扩大应当严格、谨慎。经向试点法院了解,绝大部分地区的调解员都加入了特定调解组织,极少以个人名义主持达成调解协议,因此,2021年《民事诉讼法》删除了“依法任职的调解员”的表述。


还比如,为了凸显小额诉讼程序的程序特点和制度优势,《试点实施办法》将之与简易程序、普通程序并列,单独就其适用条件、庭审方式、举证答辩、独立审限、文书简化做了规定。为便于试点期间操作,适用标准采“额制”,法定适用标准为5万元以下,合意适用标准为5万至10万元。上述规定,充分“激活”了沉睡的原《民事诉讼法》第一百六十二条。2020年1月至2021年9月,试点法院适用小额诉讼程序审结案件121.32万件,占民事一审审结案件数的20.74%,较试点前上升15.04个百分点。当事人合意适用小额诉讼案件数也达到9.80万件。 


不过,考虑到小额诉讼程序独立成“章”还需进一步论证,“一读草案”仍将之置于第十三章“简易程序”项下,恢复“定额制”为“比例制”,但适当扩大了适用额度,将当事人合意适用的上限为各省上年度就业人员年平均工资的三倍。二读审议阶段,经审慎研究,考虑到“小额”额度不宜过高,又将三倍降低为两倍。最终,2021年《民事诉讼法》将小额诉讼的规定从1个条文增加为5个条文,分别规定正、负面适用清单、一次开庭审结并当庭宣判、两个月审限、程序转换等内容,初步确立了具有中国特色的小额诉讼程序制度体系。


从上述两个例子可以看出,从《试点实施办法》到“一读草案”,再到二读审议和修法决定,此次《民事诉讼法》的修改过程,真正体现了高质量立法、全过程民主,发挥了人大在立法工作中的主导作用。


修法的调研论证、征求意见过程,也是全过程民主的生动注解。2021年上半年,最高人民法院会同立法机关广泛调研,在北京、上海、成都、郑州、武汉、杭州、宁波、南京、苏州召开多场调研论证会,书面收集意见建议500余条,研究形成17万字的修法论证材料。


修正草案形成前,最高人民法院将草案印发各高级人民法院征求意见,并明确要求就地组织征求辖区人大代表、政协委员、专家学者、律师代表意见。此外,还书面征求并吸收了中央政法委、最高人民检察院、司法部等各方面意见。


常委会第三十一次会议审议“一读草案”后,法工委将草案印发中央有关单位、各省(区、市)、基层立法联系点和部分全国人大代表等征求意见,并在“中国人大网”全文公布。11月10日,宪法法律委、监察和司法委员会、法工委联合召开座谈会,全面听取有关各方和专家学者意见。11月9日,宪法法律委逐条审议了修正草案,最高人民法院有关负责同志列席会议,并回答了提问。11月26日,法工委召开会议,邀请专家学者、律师代表和一线法官参加,共同评估了修正草案中主要制度规范的可行性、出台时机、社会效果和预期风险。11月30日、12月22日,宪法法律委再次研究审议了草案内容。


经过上述层层把关、严格审核,最终形成的修改决定吸纳了民意、汇集了民智、凝聚了共识,不可能有任何部门利益色彩,也不会给本位主义留存空间,也更有利于将人民群众需求、理论界诉求与实务界期盼的“最大公约数”体现在立法中。


图片


Ⅲ. 司法资源有限,理应繁简分流


若论法院系统对试点和修法的“最大公约数”,莫过于调整“审限”规定。现行《民事诉讼法》关于审限的规定是30年前确定的,当时全国法院第一审民事案件数量还是191万件。而从2013年至2020年,全国法院收案数已从1422.80万件增长到3084.44万件。经济发展形势、社会司法需求与30年前相比,已是天翻地覆的变化,但是,审限没有变。


从世界范围看,诉讼法律有审限规定的国家本就不多,且数我国最为严格。这个问题,过去大家只有模糊认识,缺乏实证比较。近5年来,世行营商环境评估显示,我国法院的司法程序效率指数在全球一直排名第1,说明我国的审判效率早就处于“第一方阵”。


其实,单从个案来看,普通程序6个月、简易程序3月的审限并非不合理。但是,按现在司法实践,早就不存在“办完一个案,再办下一个”的理想状态。在上百宗未结案件中交替开展调解、送达、阅卷、听证、庭审、合议活动,加班熬夜写判决的“并线作业,多线作战”,才是中国法官工作常态。


在草案征求意见过程中,有同志抱怨此次修法侧重“简案快审”,未体现“繁案精审”。其实,只要到基层法院办几天案,就会发现,无论审判程序与审判组织的“绑定”程度,还是严格的诉讼流程和审限规定,整个民事诉讼制度最初的设计思路,都是按照“繁案精审”模式展开的,更适应30年前的案件数量、类型特点。进入新时代,案件总数逐年递增,类型结构更加多元,所以,繁简分流不仅势在必行,而且重点是在“分流”上开新局、辟新路,不能再在老路上“平均用力,空转程序”。


据统计,在“北上广”、长三角、珠三角地区许多法院,法官年人均办案数量普遍超过400件,个别地区已超500件。即使考虑案件繁简有别,这个平均值也远远超过了正常的办案饱和度。在中西部地区,重庆、成都、贵阳、西安等地法院办案数量也呈“井喷”曲线,中心城区法院人均办案均超过300件,贵阳市花溪区法院法官人均结案甚至高达1201件。部分边疆、山区、少数民族地区,虽然案件不多,但维稳综治、基层治理、普法服务等任务较重,法官要么长期驻村驻点,要么巡回长途跋涉,“事多人少”矛盾非常突出。


所以,真要论当务之急和本位主义,最应该推动修改的,其实是“审限”规定。可是,为了最大程度践行以人民为中心的司法理念,切实维护当事人诉讼权益,最高人民法院并未将审限改革纳入试点,也没有把实践呼声较高的“调解强制前置”列上修法议程。相反,为了凸显小额诉讼快捷、高效的程序优势,此次修法反而将其审限从三个月缩减为两个月。


是的,解决“人案矛盾”有很多“路”,但并非每条路都能在短期内走通。第一,在严控人员编制的大政策背景下,“增编加人”步履维艰。第二,“把非诉讼纠纷解决机制挺在前面”是迫切需求,可许多地方仍把“诉源治理”视为法院一家之事,“一站式”多元解纷机制效果再显著,其他各“元”也有一个发展过程,不能仅靠法院培育、扶持。第三,改革诉讼收费制度,实现“有升有降”,有望起到杠杆调节之效,可是,说“降”就人人叫好,谈“升”则群情激愤,完全忽视了诉讼费其实是由败诉方承担,并有“缓减免”举措兜底。综上,如果指望各方就诉讼收费、调解前置、增加编制、员额提比达成共识,再推动解决“人案矛盾”,结果恐将遥遥无期,期间亦会有更多勤劳敬业的“毛法官”因积劳成疾被送进急救室。


事实上,如果真能通过综合配套、系统集成,将绝大多数简单纠纷消解在诉讼之前,进入法院的都是“疑难杂症”,合议制“做主力”、普通程序“打头阵”的“繁案精审”形态,当然是理想的诉讼模式。但是,如果各类纠纷不分轻重繁简,“一股脑”涌向法院,就只能向制度变革要生产力,推动各类案件“繁简分流、轻重分离、快慢分道”。


所以,此次试点和修改《民事诉讼法》的一个重要理论基础,就是“司法公共资源论”和“诉讼资源有限论”。换言之,司法是重要的公共资源,总量有限,增扩不易,不可能无限投入,张三、李四多占用一些,赵五、钱六就得多等几日。面对海量案件,只能区分轻重,按照所涉利益、繁简程度,统筹调配人力、设置程序、分配法庭、安排审限,不可能对所有案件和当事人平均摊派资源。


否则,明明可以一人审理、快捷处理的案件,却要安排多人审理、繁琐程序,既浪费司法资源,也损害了真正有“精审”需求者的利益。明明可以繁简分流分道、精准匹配资源,如果要求审判人员平均用力、层层加压,一旦超过“临界点”和“饱和度”,只会导致“萝卜快了不洗泥”,案件质量总体偏低。明明可以一审终审、案结事了的简单纠纷,偏偏让当事人打了一审打二审、打了二审打再审,恐怕也很难称得上“司法为民”。


其实,只要充分保障当事人的程序知情权、选择权、异议权,一审终审、独任制、在线诉讼未见得就“减损”了诉讼权益,多数情况下还有提速增效之功。


以试点法院北京市朝阳区人民法院为例。2021年1至10月,该院新收民事案件就已突破9万件,民事法官人均结案524.2件。在这样严峻的办案形势下,小额诉讼程序真正起到提速增效、便民利民的作用。一起74名当事人起诉要求某教育咨询公司退还培训费用,并支付违约金的案件,从立案到结案仅用了17天,当事人低成本、高效率解决了纠纷。过去,一些用人单位为拖欠给劳动者的赔偿,仲裁、一审、二审全不落下,而依托小额诉讼程序,劳动者可以更快兑现权益。试点以来,朝阳法院适用小额诉讼程序,审结劳动争议纠纷1128件,及时救助弱势人群。许多中小微企业也通过小额诉讼程序,追索到合同款项,纾解了经营困难。上述小额诉讼案件申诉量极低,且无一发改。从全国小额诉讼试点数据看,再审改发数也仅142件,再审发改率为0.01%。


那么,小额诉讼程序是否真会像某些担心者所言,成为银行、物业公司的“讨债工具”呢?试点情况表明:完全不会!首先,涉及银行、小贷公司“讨债”的案件,通常都伴随“一方当事人下落不明”情形,依法不得适用小额诉讼程序。其次,“讨债”类纠纷大多通过多元解纷机制诉前化解,法院普遍建立针对物业纠纷的示范性判决机制,实现“审理一件,化解一片”,实践中成讼率较低。最后,试点数据也不支持上述观点。试点以来,全国试点法院的小额诉讼案件类型比例是:服务合同纠纷24.53%;侵权类纠纷(侵害作品信息网络传播权纠纷、机动车交通事故责任纠纷居多)21.2%;买卖合同纠纷15.69%;金融借款合同纠纷(含信用卡纠纷)仅占13.67%。


实践需求和试点情况表明,只有把生动的繁简分流实践写入《民事诉讼法》,才有利于让普通百姓、弱势群体“接近正义”,才能真正实现普惠司法。


图片


Ⅳ. 公正效率并重,尊重程序权益


2021年《民事诉讼法》的一个重要特点,在于将尊重当事人诉讼权利的精神贯彻到每一个新增或修改条文中,不允许“能简则简,强制适用”,也未给“程序滥用,删繁就简”留下空间,辅之以最高人民法院今年出台的一系列加强制约监督、确保类案同判的配套措施,能够有效保障审判质效和当事人利益。


第一,充分尊重当事人的程序选择权。新增和修改的条文中,多个程序事项都以当事人同意为前提。例如,第十六条规定,“经当事人同意”,民事诉讼活动才可以通过信息网络平台在线进行。第四十一条第二款规定,“经双方当事人同意”,符合条件的第二审案件才可以适用独任制审理。第九十条规定,“经受送达人同意”,才可以电子送达。此外,在第一百六十五条第二款,规定了“当事人双方也可以约定适用”小额诉讼程序的规定。


需要指出的是,尊重当事人的知情权、选择权,是以不妨碍其他当事人的诉讼权益为前提的。例如,第十六条的“经当事人同意”,仅对同意者自身产生效力。一方当事人不同意在线诉讼,不影响其他方当事人选择在线诉讼的权利,案件可以采取“同意方当事人线上、不同意方当事人线下”方式审理。一方当事人要求其他当事人及诉讼参与人在线下参与诉讼的,按照《人民法院在线诉讼规则》(法释〔2021〕12号)第五条第三款,应当提出具体理由。经人民法院审查,其理由成立的,可以将相应诉讼环节转为线下进行。


第二,充分尊重当事人的程序异议权。新增的2个条文中,第四十二条、第一百六十六条以“负面清单”形式,明确了不断适用独任制的6种情形和不得适用小额诉讼程序的6种情形。作为保障条款,第四十三条第二款和第一百六十九条第二款分别规定,当事人认为独任审理或使用小额诉讼程序违反法律规定的,可以向人民法院提出异议。异议成立的,转由合议庭或转为其他程序审理;异议不成立的,裁定驳回。


按照人民法院审判权力运行机制,涉及审判组织或程序类型转换的决策,内部都会走审批程序,独任法官不能任意驳回。需要“独转合”“小额转简易其他程序”“简转普”的,可能由独任法官提出,也可能由院庭长依个案监督职权提出,并指定合议庭审查。需要组成合议庭的,由合议庭审查后,以合议庭名义作出裁定。上述情形,试点法院已形成相对成熟的操作流程,不会有“自审自查自驳”的风险。


第三,充分保障当事人其他诉讼权益。实践中,一些同志担心程序简化影响实体公正,有的还担心扩大独任制适用范围会滋生廉政风险,希望增加相关保障性条款。经研究,涉及审判权力运行机制和司法责任制的内容,具有一定共性,适合内部规定,不宜写入诉讼法,但需要在其他配套性文件中体现。


党的十八大以来,最高人民法院就全面落实司法责任制,已经印发22份指导性意见,细化了分案模式、审判组织、权责清单、监督职权、惩戒机制、履职保障,形成了“类案检索初步过滤、专业法官会议研究咨询、审判委员会讨论决定”的法律统一适用机制,可以有效确保案件质效。


2021年11月,最高人民法院印发的《关于进一步完善“四类案件”监督管理工作机制的指导意见》(法发〔2021〕30号),明确要求对“四类案件”,应当依法组成合议庭,一般由院庭长担任审判长(“四类案件”即重大、疑难、复杂、敏感的;涉及群体性纠纷或者引发社会广泛关注,可能影响社会稳定的;与本院或者上级人民法院的类案裁判可能发生冲突的;有关单位或者个人反映法官有违法审判行为的案件)。上述规定,与2021年《民事诉讼法》第四十二条配合呼应,能够规范独任制的适用。


此外,考虑到民事级别管辖调整后,审判重心进一步下沉,基层人民法院也将受理5个亿以下标的额的案件,上述指导意见进一步要求,对于“诉讼标的额特别巨大”的案件,可以适用“四类案件”的监督管理措施,原则也应组成合议庭审理。


行文至此,必须强调,经过不断深化司法体制改革,人民法院各项工作已经实现机制重塑、流程再造、权责明晰,所以,我们的诉讼制度设计,应当以“信任法院,信任法官”为前提。不能因程序稍一简化,就怀疑法官可能滥用权力,进而层层压责,冲抵改革红利。


试点之前,有同志认为二审独任制的“口子”一旦放开,二审质效就可能受到影响。然而,试点数据表明:2020年1月至2021年9月底,试点法院二审独任制案件占比仅在20%左右,审判组织转换率为5.25%,提起再审率为1.48%,再审改发率0.08%,信访率1.16%,较二审合议制案件相应指标数分别低1.02、0.26、3.58个百分点,既未出现滥用现象,案件质量也未下滑。试点地区法官普遍反映,案件适用独任制后,审判责任完全由一人承担,反而倒逼他们审理案件更加审慎严谨,增强了责任意识和廉政风险防范意识。


事实上,对于案件二审能否用独任制审理,除法定条件外,法官会用自己的经验判断,并非“能用尽用”。以北京三中院2020年度的统计数据为例,上诉案件中,第一审适用简易程序的案件共8234件,这些案件原则上可以适用独任制,但第二审以合议庭结案的数量为4341件,独任制适用率仅为47.27%。数据面前,所谓“滥用”只是一个伪命题。


图片


Ⅴ. 顺应时代发展,体现中国特色


制度竞争是综合国力竞争的重要方面,制度优势是一个国家赢得战略主动的重要优势。2021年《民事诉讼法》在程序设置上,更加立足中国国情,顺应时代发展,体现了鲜明的中国特色和制度优势。


第一,推动审判程序与审判组织解绑,便于司法资源灵活优化配置。从制度安排上看,如果审判组织形式与审理程序、审级设置严格绑定,无法根据案件类型、难易程度等因素灵活确定,将不利于司法效能提升。


2021年《民事诉讼法》第四十条、第四十一条,扩大了独任制的适用范围,明确普通程序、中级人民法院(含专门法院)第二审程序可以适用独任制,目的就是优化配置司法资源,分别发挥“独任制灵活高效、合议制民主议决”的制度优势,从审判组织安排上确保“简案快审,繁案精审”,推动资源投入与诉讼程序“匹配适当,精准施力”。


征求意见过程中,有同志认为,按照“一读草案”,简易程序适用于“事实清楚、权利义务关系明确、争议不大”的简单案件,普通程序独任制适用于“基本事实清楚、权利义务关系明确”的案件,上述标准不太明确,实践中也不易与普通程序合议制适用条件有效区分。


个人认为,民事诉讼实务中的问题,应当放在司法场景中解决,而非在理论真空中推导。“基本事实清楚”主要是指案件的核心和关键事实总体清楚,但需进一步查证部分事实细节或关联事实,相关事实的查明需要经过当事人补充举证质证、评估、鉴定、审计、调查取证等程序和环节。这类案件如果权利义务关系明确,就可以适用普通程序独任制。


试以民间借贷纠纷为例(司法实践比较复杂,仅作为识别案例,并非实务指引)。【情形1】双方当事人均认可借贷事实,并提供双方均认可的有效证据予以证明,但被告表示无力偿还的,适用简易程序【情形2】被告认可借款事实,但双方对借款给付方式、时间存在争议,需通过调取银行记录等方式查明,查证过程程序较繁琐、耗时较长,但由法官一人即可有效完成的,适用普通程序独任制【情形3】被告对借贷的基本事实不认可,或对是否已还款存在重大争议,又或主张该案属于其他法律关系等,适用普通程序合议制


第二,赋予在线诉讼法律效力,激发互联网司法模式更大制度活力。2021年《民事诉讼法》第十六条规定:“经当事人同意,民事诉讼活动可以通过信息网络平台在线进行。民事诉讼活动通过信息网络平台在线进行的,与线下诉讼活动具有同等法律效力。”第九十条进一步明确,经受送达人同意,人民法院可以采用能够确认其收悉的电子方式送达诉讼文书,包括判决书、裁定书、调解书。


上述规定,从法律层面为人民法院推动在线诉讼、在线调解提供了制度依据,对于构建“中国特色、世界领先”的互联网司法新模式,推动现代科技从工具性运用向更深层次规则治理和制度构建迈进具有重要意义。


适应互联网时代特点,2021年《民事诉讼法》第九十五条将公告送达时间从60天缩短为30天,进一步缩短审理周期,满足人民群众及时、高效的解纷需求。实践中,大量需公告送达的案件,其实是当事人故意逃避诉讼、恶意拖延诉讼所致,对于不诚信诉讼者给予过度权利保障,既违背公告送达制度初衷,也侵害了其他当事人的诉讼利益。随着互联网技术日益普及,对穷尽法定方式无法送达的,在线公告具有即时性、便捷性、全覆盖、易查询等特点,客观上不再需要过长的公告期限。按照周强院长在提交修正草案时的说明,下一步,“人民法院将建立统一、权威、规范的公告送达平台,大力推进电子公告,全面提升公告送达的覆盖面和精准度。”


第三,为司法确认制度拓展更大应用空间,推动矛盾纠纷多元化解。《民事诉讼法》2012年修改时,在特殊程序中增加一节“确认调解协议案件”。为推动矛盾纠纷多元化解,2021年《民事诉讼法》第二百零一条将司法确认范围扩大为“经依法设立的调解组织”调解达成的调解协议,并区分“人民法院邀请调解组织开展先行调解”和“调解组织自行开展调解”两种情况,确定了管辖法院。同时,明确“中级人民法院”(含专门法院)也可以开展司法确认,兼顾了级别管辖、专门管辖等特殊情形的需要。如此一来,除人民调解委员会外,商事调解、道交赔偿调解、医疗纠纷调解和残联、妇联、消协、物协等社会团体的调解在纠纷解决中的功能可以进一步发挥。


征求意见过程中,曾有同志提出,扩大司法确认程序适用范围,会不会导致确认案件数量激增。从试点情况看,2020年1月到2021年9月,试点法院诉前委派调解纠纷325.05万件,成功化解113.97万件,其中,申请司法确认24.84万件,占全部诉前委派调解纠纷数的7.6%,近80%的调解协议由当事人自动履行,并未出现司法确认数量激增情况,也说明试点举措一定程度上起到了“把非诉讼纠纷解决机制挺在前面”的效果。随着我国多元纠纷解决机制相关立法进一步健全,依法设立的调解组织必将大有作为。


法非从天下,非从地出,发于人间,合乎人心而已。”民事诉讼法是最贴近人民群众生活的重要法律之一。各级人民法院将认真贯彻落实新修正的《民事诉讼法》,配套完善相关工作机制,将体现人民利益、反映人民愿望、维护人民权益、增加人民福祉落实到新法推进实施全过程,着力建设扎根中国文化、立足中国国情、解决中国问题的中国特色社会主义法治体系。